Skip to content
Skip to content
Search:
Search
X page opens in new windowFacebook page opens in new windowInstagram page opens in new windowYouTube page opens in new windowMail page opens in new windowRss page opens in new window
Cambridgeshire and Peterborough Safeguarding Partnership Board
Safeguarding children and adults at risk from Abuse and Neglect
Cambridgeshire and Peterborough Safeguarding Partnership Board
  • About the Partnership
    • Board Priorities, Structure & Subgroups
    • Annual Reports
    • Quality Assurance and Learning Improvement
    • Newsletters
  • Abuse and Neglect
    • Child abuse
      • Child Sexual Abuse
      • Emotional Abuse
      • Neglect
      • Physical Abuse
      • Child Online Abuse and Exploitation
      • Children Missing Education and Elective Home Education
      • Children Missing from Home or Care
      • Domestic Violence and Abuse
      • Child trafficking and modern slavery
    • Adult Abuse and Neglect
      • Physical abuse
      • Psychological abuse
      • Sexual abuse
      • Adult Online Abuse and Exploitation
      • Self neglect
      • Hoarding
      • Domestic Abuse
      • Organisational abuse
      • Stalking
      • Discriminatory abuse
      • Financial abuse
      • Modern slavery and human trafficking
    • Harmful Practices
      • Female Genital Mutilation
      • Child Abuse linked to Faith or Belief
      • Honour Based Abuse and Forced Marriage
    • Exploitation
      • Child Sexual Exploitation
      • Adult Sexual exploitation
      • Prevent
      • Radicalisation and extremism
      • County Lines
      • Cuckooing
      • Mate crime
      • Scamming
      • Blackmail
      • Fraud
      • Modern slavery and human trafficking
    • Mental Capacity
      • Mental Capacity Act
      • Emotional Health and Wellbeing in Children
      • Liberty Protection Safeguards / Deprivation of Liberty Safeguards (DoLS)
      • Advocacy
      • Office of the Public Guardian
      • Mental Health Crisis
  • Resources and Tools
    • Safeguarding Acronyms
    • Safeguarding for GPs and Independent Contractors
    • Safeguarding and community inclusion
    • Resources For Safeguarding Children
    • Resources for Safeguarding Adults
    • Resources for working with Mental Capacity
    • Multi-Agency Public Protection Arrangements (MAPPA)
    • Pre-birth and Babies
      • Safer Sleeping
      • Consanguinity – The health of children with parents related by blood
    • Constipation and people with a learning disability
    • No Recourse to Public Funds
    • Private Fostering
    • Water Safety
    • Authoritative Practice
    • Safeguarding in Sports Clubs
    • Allegations against professionals and volunteers who work with Children
  • Policies and Procedures
    • Safeguarding Children Policies, Procedures and Practice Guidance
      • Cambridgeshire Threshold Document: Continuum of Help and Support
      • Peterborough Threshold Document: Continuum of Help and Support
      • Information Sharing
      • Overarching Tier 1 Children Safeguarding Data Sharing Agreement (DSA)
      • Resolving Professionals Differences (Escalation) Policy
      • Managing Allegations or Serious Concerns in Respect of any Adult who Works or Volunteers with Children
      • Lived Experience of the Child Practice Guidance
    • Safeguarding Adults Policies, Procedures and Practice Guidance
      • Safeguarding Adults Procedures
      • Cambridgeshire and Peterborough Multi-Agency Safeguarding Policy
      • Guidance for the “Provider Enquiry Supporting Information” form
      • Multi-Agency Risk Management Guidance
      • Multi-agency Protocol for Working with People with Hoarding Behaviours
      • Multi-Agency Policy and Procedures to Support People who Self-Neglect
      • Safeguarding Adults Resolving Professional Differences (Escalation Policy)
      • Lived Experience of the Adult
      • Procedure for Managing Allegations against People in Positions of Trust (PiPoT)
      • Making Safeguarding Personal
      • No Recourse to Public Funds
  • Case Reviews
    • Child Safeguarding Practice Reviews
    • Safeguarding Adults Reviews
    • Child Deaths and the Child Death Overview Panel
    • Learning Disabilities Mortality Review (LeDeR) Programme
    • Domestic Homicide Reviews
  • Multi-Agency Safeguarding Training
    • Terms and Conditions of Booking Virtual Training
    • Endorsement of Single Agency Safeguarding Training
    • Virtual Briefings (Sways)
  • Making a Referral
    • Professionals – Making a Referral
    • Members of Public – Making a Referral
  • About the Partnership
    • Board Priorities, Structure & Subgroups
    • Annual Reports
    • Quality Assurance and Learning Improvement
    • Newsletters
  • Abuse and Neglect
    • Child abuse
      • Child Sexual Abuse
      • Emotional Abuse
      • Neglect
      • Physical Abuse
      • Child Online Abuse and Exploitation
      • Children Missing Education and Elective Home Education
      • Children Missing from Home or Care
      • Domestic Violence and Abuse
      • Child trafficking and modern slavery
    • Adult Abuse and Neglect
      • Physical abuse
      • Psychological abuse
      • Sexual abuse
      • Adult Online Abuse and Exploitation
      • Self neglect
      • Hoarding
      • Domestic Abuse
      • Organisational abuse
      • Stalking
      • Discriminatory abuse
      • Financial abuse
      • Modern slavery and human trafficking
    • Harmful Practices
      • Female Genital Mutilation
      • Child Abuse linked to Faith or Belief
      • Honour Based Abuse and Forced Marriage
    • Exploitation
      • Child Sexual Exploitation
      • Adult Sexual exploitation
      • Prevent
      • Radicalisation and extremism
      • County Lines
      • Cuckooing
      • Mate crime
      • Scamming
      • Blackmail
      • Fraud
      • Modern slavery and human trafficking
    • Mental Capacity
      • Mental Capacity Act
      • Emotional Health and Wellbeing in Children
      • Liberty Protection Safeguards / Deprivation of Liberty Safeguards (DoLS)
      • Advocacy
      • Office of the Public Guardian
      • Mental Health Crisis
  • Resources and Tools
    • Safeguarding Acronyms
    • Safeguarding for GPs and Independent Contractors
    • Safeguarding and community inclusion
    • Resources For Safeguarding Children
    • Resources for Safeguarding Adults
    • Resources for working with Mental Capacity
    • Multi-Agency Public Protection Arrangements (MAPPA)
    • Pre-birth and Babies
      • Safer Sleeping
      • Consanguinity – The health of children with parents related by blood
    • Constipation and people with a learning disability
    • No Recourse to Public Funds
    • Private Fostering
    • Water Safety
    • Authoritative Practice
    • Safeguarding in Sports Clubs
    • Allegations against professionals and volunteers who work with Children
  • Policies and Procedures
    • Safeguarding Children Policies, Procedures and Practice Guidance
      • Cambridgeshire Threshold Document: Continuum of Help and Support
      • Peterborough Threshold Document: Continuum of Help and Support
      • Information Sharing
      • Overarching Tier 1 Children Safeguarding Data Sharing Agreement (DSA)
      • Resolving Professionals Differences (Escalation) Policy
      • Managing Allegations or Serious Concerns in Respect of any Adult who Works or Volunteers with Children
      • Lived Experience of the Child Practice Guidance
    • Safeguarding Adults Policies, Procedures and Practice Guidance
      • Safeguarding Adults Procedures
      • Cambridgeshire and Peterborough Multi-Agency Safeguarding Policy
      • Guidance for the “Provider Enquiry Supporting Information” form
      • Multi-Agency Risk Management Guidance
      • Multi-agency Protocol for Working with People with Hoarding Behaviours
      • Multi-Agency Policy and Procedures to Support People who Self-Neglect
      • Safeguarding Adults Resolving Professional Differences (Escalation Policy)
      • Lived Experience of the Adult
      • Procedure for Managing Allegations against People in Positions of Trust (PiPoT)
      • Making Safeguarding Personal
      • No Recourse to Public Funds
  • Case Reviews
    • Child Safeguarding Practice Reviews
    • Safeguarding Adults Reviews
    • Child Deaths and the Child Death Overview Panel
    • Learning Disabilities Mortality Review (LeDeR) Programme
    • Domestic Homicide Reviews
  • Multi-Agency Safeguarding Training
    • Terms and Conditions of Booking Virtual Training
    • Endorsement of Single Agency Safeguarding Training
    • Virtual Briefings (Sways)
  • Making a Referral
    • Professionals – Making a Referral
    • Members of Public – Making a Referral

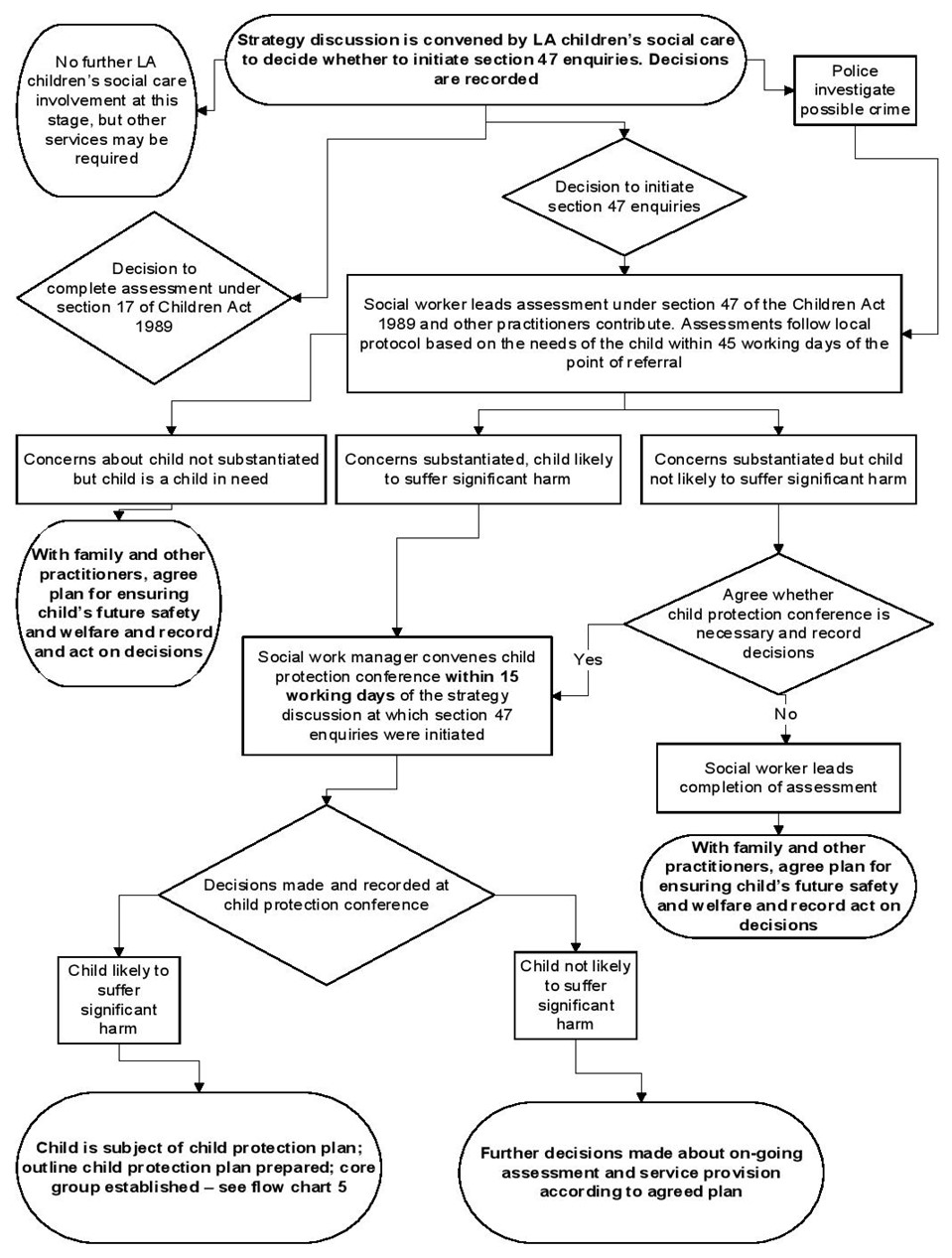
Flowchart 4 – Strategy Discussion

You are here:
  1. Home
  2. Flowchart 4 – Strategy Discussion
Facebook Instagram Twitter Youtube

Accessibility statement / Privacy / Sitemap

Copyright © 2023

Go to Top