Skip to content
Skip to content
Search:
Search
X page opens in new window
Facebook page opens in new window
Instagram page opens in new window
YouTube page opens in new window
Mail page opens in new window
Rss page opens in new window
Cambridgeshire and Peterborough Safeguarding Partnership Board
Safeguarding children and adults at risk from Abuse and Neglect
About the Partnership
Board Priorities, Structure & Subgroups
Annual Reports
Quality Assurance and Learning Improvement
Newsletters
Abuse and Neglect
Child abuse
Child Sexual Abuse
Emotional Abuse
Neglect
Physical Abuse
Child Online Abuse and Exploitation
Children Missing Education and Elective Home Education
Children Missing from Home or Care
Domestic Violence and Abuse
Child trafficking and modern slavery
Adult Abuse and Neglect
Physical abuse
Psychological abuse
Sexual abuse
Adult Online Abuse and Exploitation
Self neglect
Hoarding
Domestic Abuse
Organisational abuse
Stalking
Discriminatory abuse
Financial abuse
Modern slavery and human trafficking
Harmful Practices
Female Genital Mutilation
Child Abuse linked to Faith or Belief
Honour Based Abuse and Forced Marriage
Exploitation
Child Sexual Exploitation
Adult Sexual exploitation
Prevent
Radicalisation and extremism
County Lines
Cuckooing
Mate crime
Scamming
Blackmail
Fraud
Modern slavery and human trafficking
Mental Capacity
Mental Capacity Act
Emotional Health and Wellbeing in Children
Liberty Protection Safeguards / Deprivation of Liberty Safeguards (DoLS)
Advocacy
Office of the Public Guardian
Mental Health Crisis
Resources and Tools
Safeguarding Acronyms
Safeguarding for GPs and Independent Contractors
Safeguarding and community inclusion
Resources For Safeguarding Children
Resources for Safeguarding Adults
Resources for working with Mental Capacity
Multi-Agency Public Protection Arrangements (MAPPA)
Pre-birth and Babies
Safer Sleeping
Consanguinity – The health of children with parents related by blood
Constipation and people with a learning disability
No Recourse to Public Funds
Private Fostering
Water Safety
Authoritative Practice
Safeguarding in Sports Clubs
Allegations against professionals and volunteers who work with Children
Policies and Procedures
Safeguarding Children Policies, Procedures and Practice Guidance
Cambridgeshire Threshold Document: Continuum of Help and Support
Peterborough Threshold Document: Continuum of Help and Support
Information Sharing
Overarching Tier 1 Children Safeguarding Data Sharing Agreement (DSA)
Resolving Professionals Differences (Escalation) Policy
Managing Allegations or Serious Concerns in Respect of any Adult who Works or Volunteers with Children
Lived Experience of the Child Practice Guidance
Safeguarding Adults Policies, Procedures and Practice Guidance
Safeguarding Adults Procedures
Cambridgeshire and Peterborough Multi-Agency Safeguarding Policy
Guidance for the “Provider Enquiry Supporting Information” form
Multi-Agency Risk Management Guidance
Multi-agency Protocol for Working with People with Hoarding Behaviours
Multi-Agency Policy and Procedures to Support People who Self-Neglect
Safeguarding Adults Resolving Professional Differences (Escalation Policy)
Lived Experience of the Adult
Procedure for Managing Allegations against People in Positions of Trust (PiPoT)
Making Safeguarding Personal
No Recourse to Public Funds
Case Reviews
Child Safeguarding Practice Reviews
Safeguarding Adults Reviews
Child Deaths and the Child Death Overview Panel
Learning Disabilities Mortality Review (LeDeR) Programme
Domestic Homicide Reviews
Multi-Agency Safeguarding Training
Terms and Conditions of Booking Virtual Training
Endorsement of Single Agency Safeguarding Training
Virtual Briefings (Sways)
Making a Referral
Professionals – Making a Referral
Members of Public – Making a Referral
About the Partnership
Board Priorities, Structure & Subgroups
Annual Reports
Quality Assurance and Learning Improvement
Newsletters
Abuse and Neglect
Child abuse
Child Sexual Abuse
Emotional Abuse
Neglect
Physical Abuse
Child Online Abuse and Exploitation
Children Missing Education and Elective Home Education
Children Missing from Home or Care
Domestic Violence and Abuse
Child trafficking and modern slavery
Adult Abuse and Neglect
Physical abuse
Psychological abuse
Sexual abuse
Adult Online Abuse and Exploitation
Self neglect
Hoarding
Domestic Abuse
Organisational abuse
Stalking
Discriminatory abuse
Financial abuse
Modern slavery and human trafficking
Harmful Practices
Female Genital Mutilation
Child Abuse linked to Faith or Belief
Honour Based Abuse and Forced Marriage
Exploitation
Child Sexual Exploitation
Adult Sexual exploitation
Prevent
Radicalisation and extremism
County Lines
Cuckooing
Mate crime
Scamming
Blackmail
Fraud
Modern slavery and human trafficking
Mental Capacity
Mental Capacity Act
Emotional Health and Wellbeing in Children
Liberty Protection Safeguards / Deprivation of Liberty Safeguards (DoLS)
Advocacy
Office of the Public Guardian
Mental Health Crisis
Resources and Tools
Safeguarding Acronyms
Safeguarding for GPs and Independent Contractors
Safeguarding and community inclusion
Resources For Safeguarding Children
Resources for Safeguarding Adults
Resources for working with Mental Capacity
Multi-Agency Public Protection Arrangements (MAPPA)
Pre-birth and Babies
Safer Sleeping
Consanguinity – The health of children with parents related by blood
Constipation and people with a learning disability
No Recourse to Public Funds
Private Fostering
Water Safety
Authoritative Practice
Safeguarding in Sports Clubs
Allegations against professionals and volunteers who work with Children
Policies and Procedures
Safeguarding Children Policies, Procedures and Practice Guidance
Cambridgeshire Threshold Document: Continuum of Help and Support
Peterborough Threshold Document: Continuum of Help and Support
Information Sharing
Overarching Tier 1 Children Safeguarding Data Sharing Agreement (DSA)
Resolving Professionals Differences (Escalation) Policy
Managing Allegations or Serious Concerns in Respect of any Adult who Works or Volunteers with Children
Lived Experience of the Child Practice Guidance
Safeguarding Adults Policies, Procedures and Practice Guidance
Safeguarding Adults Procedures
Cambridgeshire and Peterborough Multi-Agency Safeguarding Policy
Guidance for the “Provider Enquiry Supporting Information” form
Multi-Agency Risk Management Guidance
Multi-agency Protocol for Working with People with Hoarding Behaviours
Multi-Agency Policy and Procedures to Support People who Self-Neglect
Safeguarding Adults Resolving Professional Differences (Escalation Policy)
Lived Experience of the Adult
Procedure for Managing Allegations against People in Positions of Trust (PiPoT)
Making Safeguarding Personal
No Recourse to Public Funds
Case Reviews
Child Safeguarding Practice Reviews
Safeguarding Adults Reviews
Child Deaths and the Child Death Overview Panel
Learning Disabilities Mortality Review (LeDeR) Programme
Domestic Homicide Reviews
Multi-Agency Safeguarding Training
Terms and Conditions of Booking Virtual Training
Endorsement of Single Agency Safeguarding Training
Virtual Briefings (Sways)
Making a Referral
Professionals – Making a Referral
Members of Public – Making a Referral
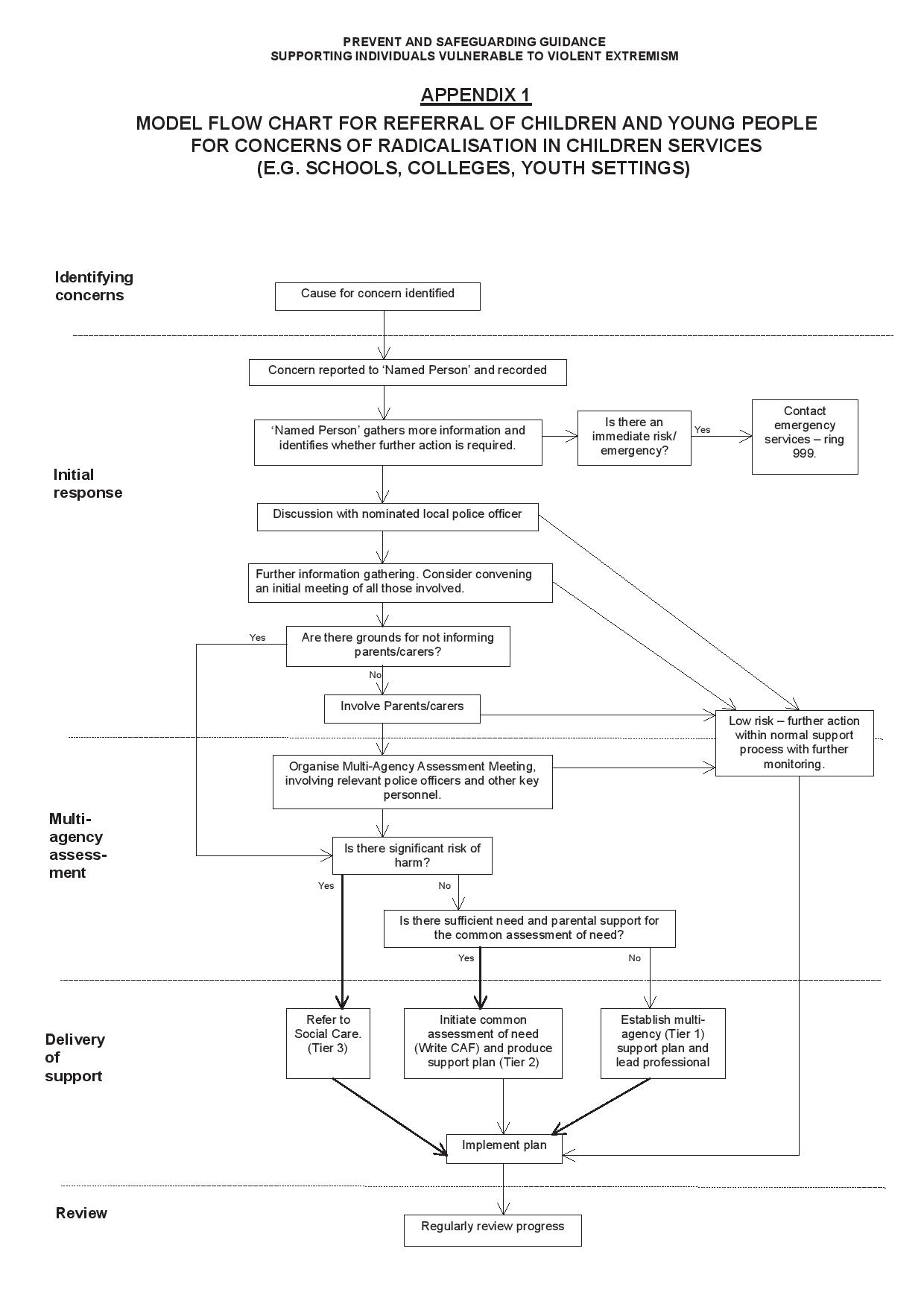
model_flow_ref_concerns_radical-page-001
You are here:
Home
model_flow_ref_concerns_radical-page-001
Go to Top